行業資訊
哪些工程項目需進行地質災害風險評估?評估流程是怎樣的?
一、開展地質災害危險性評估依據
根據《地質災害防治條例》(國務院第394號)和《國土資源部關于加強地質災害危險性評估工作的通知》以及《地質災害危險性評估規程》等要求,為避免或減輕地質災害對項目造成危害,確保項目的安全與正常運營,按照相關要求開展地質災害危險性評估工作。
二、為什么要做?
地質災害危險性評估的目的:
▲從國家政策層面:
1.從源頭防治地質災害,強化災害預防意識。
2.避免建設工程在建設及運營過程中遭受地質災害的危害和威脅。
3.控制和減少工程活動引發地質災害對建設項目及人民生命財產造成損失,促進經濟和社會的可持續發展。
▲從主管部門層面:
4.為自然資源主管部門土地審批提供依據。
5.在地質災害防治工作中,突出預防為主,利于組織有關部門、單位采取措施,做好地質災害防治工作。
▲從業主層面:
6.拿到用地預審環節的批復,拿地,項目能開工建設。
7.為擬建工程規劃布局、設計、施工及安全運行提供防災減災依據。
注:在地質災害易發區內進行工程建設應當在可行性研究階段進行地質災害危險性評估,并將評估結果作為可行性研究報告的組成部分——《地質災害防治條例》(中華人民共和國國務院令第394號)

三、哪些項目要做?
◆在地質災害易發區進行工程建設應當在可行性研究階段進行地質災害危險性評估。
◆編制地質災害易發區內的城市總體規劃、村莊和集鎮規劃時,應當對規劃區進行地質災害危險性評估。
◆評估工作結束后兩年工程建設仍未進行、建設規劃或有關規定發生變化時,應重新進行評估工作。
◆評估工作結束后評估區地質環境條件發生重大變化或工程建設方案變化大時,應根據建設工程特點重新進行評估工作。

四、地質災害危險性評估內容有哪些?
1、闡明工程建設區和規劃區的地質環境條件基本特征。
2、分析論證工程建設區和規劃區各種地質災害的危險性,進行現狀評估、預測評估和綜合評估。
3、提出防治地質災害措施與建議,作出建設場地適宜性評價結論。
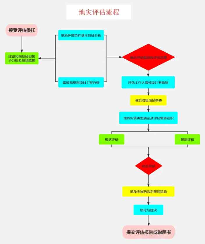
五、技術路線是怎樣的?
在充分搜集和利用評估區已有地質、水文地質、環境地質等資料的基礎上,結合評估區地形地貌及地質災害類型及特征,開展野外地質災害調查,重點調查對擬建項目區有威脅的地質災害和不良地質現象,在查明地質災害和不良地質現象的基本特征、形成條件、引發因素及危害程度的基礎上,經綜合分析和系統整理,進行地質災害危險性現狀評估、預測評估和綜合評估,提出地質災害防治措施的結論與建議,評價建設場地適宜性。具體地質災害評估的技術路線如下。

六、開展階段及歸口管理?
1、開展階段:必須在申請建設用地之前進行。
2、業務模式及階段:建設單位委托,開展技術工作,編制地質災害評估報告,取得專家評審意見。
3、報審要求:自然資源廳專家數據庫專家評審。
4、最終歸口:取得專家評審意見,交付委托單位使用。
中鐵城際規劃建設有限公司是集規劃、項目策劃、產業政策研究咨詢、全過程咨詢、勘察、測繪、設計、數字化服務、科研開發于一體的高新技術型集團企業。我們堅持以地方政府智庫服務為主導,以基礎設施技術(市政、公路、建筑等)為基礎,以生態與環境技術、地災治理、勘察、測繪、園林設計為輔助,以區域經濟研究、產業策劃為亮點,以項目整體策劃、全過程工程咨詢、EPC總承包為新方向。公司秉承創新驅動發展戰略,開發多元產業,用先進的理念和精湛的技藝,真誠為廣大客戶提供“全過程、全產業鏈、全生命周期”的集成式的技術與智能化服務。
更多相關信息 還可關注中鐵城際公眾號矩陣 掃一掃下方二維碼即可關注





